பாடச் சுருக்கம்
* இரண்டு அல்லது அதற்கு மேற்பட்ட கரைசல் நிலையில் உள்ள சேர்மங்களை ஒன்றோடொன்று கலந்து அக்கரைசலை ஆவியாக்கினால், சில நேர்வுகளில் இரட்டை உப்புகள் அல்லது அயனிச் சேர்மங்கள் உருவாக வாய்ப்புள்ளது. இரட்டை உப்புகள் அதன் உட்கூறு அயனிகளாக முற்றிலும் பிரிகையுற்று தங்கள் தனித்தன்மையினை இழக்கின்றன எனவும், அணைவுச் சேர்மங்களில் உள்ள அணைவு அயனியானது தனது தனித்தன்மையை இழப்பதில்லை எனவும் மேலும் அணைவு அயனியின் உட்கூறுகள் தனித்தனியே எளிய அயனிகளாகப் பிரிகையுறுவதில்லை எனவும் அறிகின்றோம்.
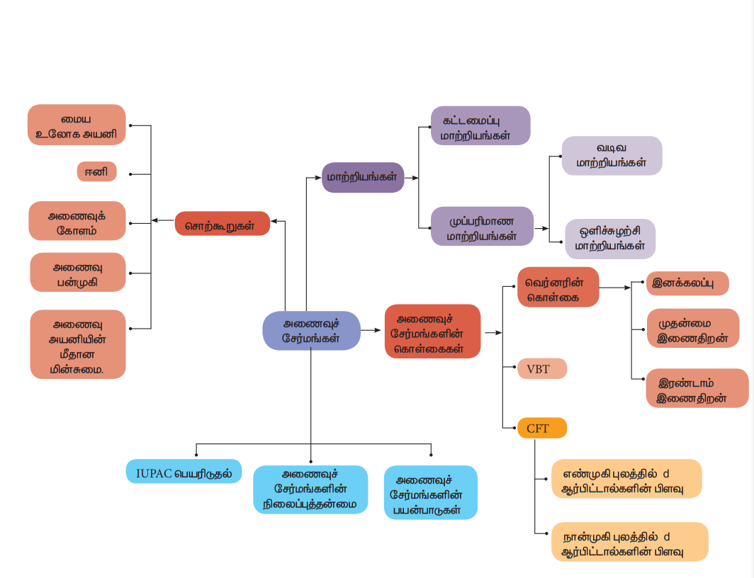
* பெரும்பாலான தனிமங்கள், முதன்மை இணைதிறன் மற்றும் இரண்டாம் நிலை இணைதிறன் ஆகிய இரு இணைதிற மதிப்புகளைப் பெற்றுள்ளன. ஒவ்வொரு தனிமமும் இவ்விரு இணை திறன்களை நிறைவு செய்ய முற்படுகின்றன. தற்போது முதன்மை இணை திறனானது உலோக அயனியின் ஆக்சிஜனேற்ற எண் எனவும், இரண்டாம் நிலை இணைதிறன், அணைவு எண் எனவும் அழைக்கப்படுகின்றன
* அணைவு உட்பொருளானது ஒரு அயனி அல்லது நடுநிலைப் பொருளாகும். இது வழக்கமாக ஒரு உலோகத்தினை மைய அணுவாகவும், அதனுடன் இணைக்கப்பட்ட பிற அணுக்கள் அல்லது அணுக்கள் அடங்கிய தொகுதிகளையும் (ஈனிகள்) உள்ளடக்கியது.
* அணைவு உட்பொருளின் மையப் பகுதியில் அமைந்திருக்கும் அணு அல்லது அயனியானது மைய அணு/அயனி எனப்படும். மேலும் இதனுடன் அணுக்கள் அல்லது அணுக்கள் அடங்கிய தொகுதிகள்(ஈனிகள்) ஈதல் சகப்பிணைப்பு மூலம் பிணைத்து வைக்கப்பட்டுள்ளன.
* மைய உலோக அணு/அயனியுடன் பிணைந்திருக்கும் அணுக்கள் அல்லது அணுக்கள் அடங்கிய தொகுதிகள் ஈனிகள் எனப்படுகின்றன. மைய உலோக அணுவுடன் நேரடியாக பிணைக்கப்பட்டுள்ள ஈனியின் அணுவானது, வழங்கி அணு(donar atom) எனப்படுகிறது.
* ஒரு அணைவுச் சேர்மத்தின், அணைவு அயனியில் உள்ள மைய உலோக அணு/அயனி மற்றும் அதனுடன் இணைக்கப்பட்டுள்ள ஈனிகள் ஆகியனவற்றை ஒருங்கிணைத்து அணைவுக் கோளம் என அழைக்கின்றோம். மேலும் இவை வழக்கமாக சதுர அடைப்பிற்குள் அணைவின் நிகர மின்சுமையோடு சேர்த்து குறிப்பிடப்படும்.
* மைய உலோக அயனியுடன் நேரடியாக இணைக்கப்பட்டுள்ள ஈனிகள் முப்பரிமாண வெளியில் குறித்த திசைகளில் அமைவதால் ஏற்படுவது அணைவுப் பன்முகி (Coordination polyhedran) எனப்படுகிறது.
* ஒரு அணைவில், மைய உலோக அணு/ அயனியுடன் இணைக்கப்பட்டுள்ள ஈனிகளுடைய வழங்கி அணுக்களின் எண்ணிக்கை அந்த உலோக அணுவின் அணைவு எண் எனப்படும். இதனை, மைய உலோக அணு மற்றும் ஈனிகளுக்கு இடையே காணப்படும் 0-பிணைப்புகளின் எண்ணிக்கை என்றும் கூறலாம்.
* ஓர் அணைவு உட்பொருளின் உள்ள மைய உலோக அயனியின் ஆக்சிஜனேற்ற எண் என்பது, அந்த உலோக அயனியுடன் இணைக்கப்பட்டுள்ள ஈனிகளை அவைகளால் பங்கிடப்பட்டுள்ள எலக்ட்ரான் இரட்டைகளுடன் நீக்கிய பிறகு அம்மைய உலோக அணுவின் மீது எஞ்சியிருப்பதாகக் கருதப்படும் மின்சுமை அதன் ஆக்சிஜனேற்ற எண் எனப்படும்.
* இரு வழி பிணைப்புறும் ஈனி தன்னிடம் உள்ள வெவ்வேறு வழங்கி அணுக்களின் மூலம் மைய உலோக அயனியுடன் பிணைப்பினை ஏற்படுத்தும் போது இணைப்பு மாற்றியங்கள் ஏற்படுகின்றன.
* அணைவுச் சேர்மங்களில் உள்ள நேர் மற்றும் எதிர் அயனிகள் இரண்டும் அணைவு அயனிகளாகக் காணப்படும் நிலையில் அணைவு மாற்றியம் ஏற்படுகிறது.
* அயனியுறும் எதிர்மாறு அயனியானது (எளிய அயனி) ஈனிகளாக செயல்படும் தன்மையினைப் பெற்றிருப்பின் அத்தகைய நேர்வுகளில் அயனியாதல் மாற்றியம் ஏற்படுகிறது.
* மாறுபட்ட ஈனிகளைக் கொண்டுள்ள அணைவுச் சேர்மங்களில், மைய உலோக அணுவைச் சுற்றி ஈனிகள் முப்பரிமாண புறவெளியில் வெவ்வேறு வகைகளில் அமைவதால், வடிவ மாற்றியம் ஏற்படுகிறது
* கரிமச் சேர்மங்களைப் போலவே, கைரல் தன்மையைப் பெற்றுள்ள அணைவுச் சேர்மங்களும் ஒளிசுழற்சி மாற்றியங்களைப் பெற்றுள்ளன.
* லீனஸ் பாலிங் என்பார் இணைதிற பிணைப்புக் கொள்கையை முன்மொழிந்தார். இக்கொள்கையானது, மைய உலோக அயனிக்கும் ஈனிகளுக்கும் இடையேயான பிணைப்பினை முற்றிலும் சகப்பிணைப்பு என கருதியது. பெத்தே மற்றும் வான் வெலக் ஆகியோர் உலோக அயனி மற்றும் ஈனிகளுக்கிடையேயான இடைவினையானது ஒரு நிலைமின்னியல் கவர்ச்சிவிசை எனக் கருதி படிகபுலக் கொள்கையை அணைவுச் சேர்மங்களுக்கு விரிவுபடுத்தி அவைகளின் பண்புகளை விளக்கினார்கள்.
