வேதியியல் - வேதிவினை, வேகவியல் : பாடச் சுருக்கம் | 12th Chemistry : UNIT 7 : Chemical Kinetics
பாடச் சுருக்கம்
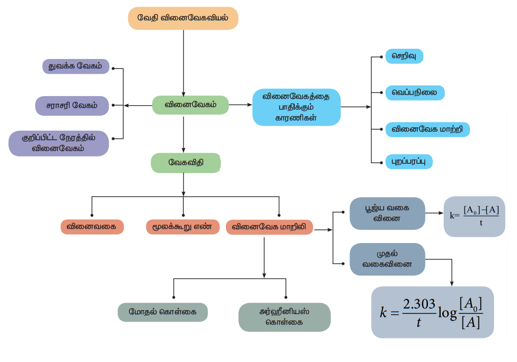
* வேதி வினைவேகவியல் என்பது வெப்பநிலை, அழுத்தம், செறிவு போன்ற கொடுக்கப்பட்ட நிபந்தனைகளில் வேதிவினைகளின் வேகம் மற்றும் அவைகளின் வினை வழிமுறைகளைப் பற்றி கற்றறிவதாகும்.
* ஓரலகு காலத்தில் ஒரு வேதிவினையில் இடம்பெற்றுள்ள வினைப்பொருட்களின் செறிவில் ஏற்படும் மாற்றம் அவ்வினையின் வினைவேகம் எனப்படுகிறது.
* வினை நிகழும் போது, ஒரு குறிப்பிட்ட நேரத்தில் வினையின் வேகமானது அக்கணத்தில் வினைவேகம் (instantaneous rate) என அழைக்கப்படுகிறது. நாம் தேர்ந்தெடுக்கும் நேர இடைவெளியினைக் குறைத்துக் கொண்டே வரும் போது, வினைவேகத்தின் மதிப்பு, ஒரு குறிப்பிட்ட நேரத்தில் கண்டறியப்படும் வினைவேக மதிப்பினை நெருங்குகிறது.
* எந்த ஒரு நேரத்திலும் வினைபடு பொருள்கள், வினைவிளைப் பொருட்களாக மாற்றப்படும் வேகத்தினை வினைவேகம் என்பது குறிப்பிடுகின்றது
* ஒரு வினையில் ஈடுபடும் ஒவ்வொரு வினைபடு பொருளின் செறிவும் 1molL-1 ஆக உள்ளபோது, அத்தருணத்தில் வினையின் வேகமானது, அவ்வினையின் வினைவேக மாறிலிக்குச் சமமாகிறது..
* வினை வகை சோதனை மூலம் கண்டறியப்பட்ட வேகவிதியில் இடம் பெற்றுள்ள செறிவு உறுப்புகளின் அடுக்குகளின் கூடுதல் வினைவகை எனப்படும் மூலக்கூறு எண் ஒரு அடிப்படை வினையில், இடம் பெறும் வினைபடு மூலக்கூறுகளின் மொத்த எண்ணிக்கை மூலக்கூறு எண் எனப்படும்.
* ஒரு வினையில் வினைபடுபொருளின் செறிவானது அதன் துவக்க அளவில் சரிபாதியாக குறைவதற்குத் தேவைப்படும் காலம் அவ்வினையின் அரைவாழ் காலம் என அழைக்கப்படுகின்றது.அதாவது, அரை வாழ் காலமானது வினைபடு பொருளின் துவக்கச் செறிவினைப் பொருத்து அமைவதில்லை.
* இக்கொள்கையின்படி, வினைபடு பொருட்களின் மூலக்கூறுகளுக்கிடையே மோதல் நிகழ்வதால் வேதி வினைகள் நிகழ்கின்றன.
* பொதுவாக, வெப்பநிலை அதிகரிக்கும் போது, வினைவேகமும் அதிகரிக்கும். எனினும் இதில் சில விதிவிலக்குகளும் உண்டு. மேலும் வினைவேக அதிகரிப்பின் மதிப்பானது வினைக்கு வினை மாறுபடும். பெரும்பாலான வினைகளுக்கு 10°C வெப்ப நிலை அதிகரிப்பிற்கு வினைவேகம் தோராயமாக இரு மடங்கு அதிகரிக்கும் எனலாம்.
* Ea என்பது கிளர்வு ஆற்றலாகும். ஒரு மூலக்கூறானது வேதி வினைபுரிய பெற்றிருக்க வேண்டிய குறைந்தபட்ச ஆற்றல் என இதனை அர்ஹீனியஸ் கருதினார்.
* வினைவேகத்தை பாதிக்கும் காரணிகள் ஒரு வினையின் வினை வேகத்தினைப் பின்வரும் காரணிகள் பாதிக்கின்றன
1. வினைபடு பொருட்களின் நிலைமை மற்றும் இயைபு
2. வினைபடு பொருட்களின் செறிவு
3. வினைபடு பொருட்களின் புறப்பரப்பளவு
4. வினையின் வெப்பநிலை
5. வினைவேக மாற்றியைப் பயன்படுத்துதல்.
