தாவரங்களின் கடத்துதல் மற்றும் விலங்குகளின் சுற்றோட்டம் - நினைவில் கொள்க | 10th Science : Chapter 14 : Transportation in Plants and Circulation in Animals
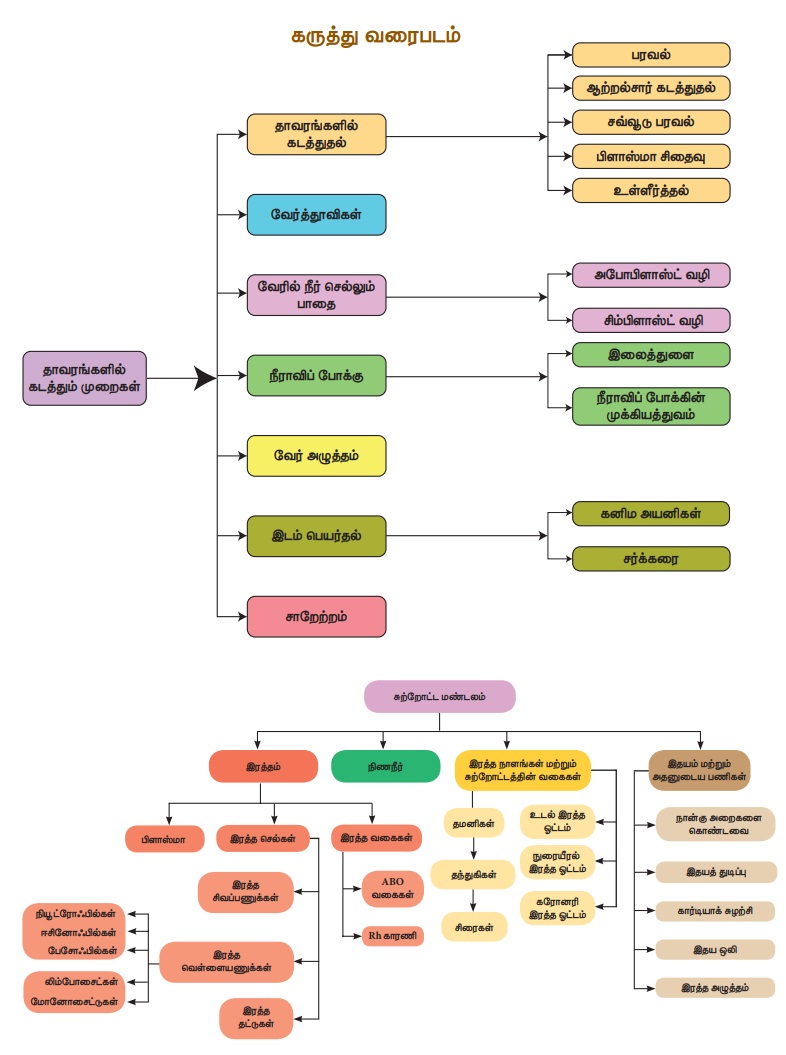
தாவரங்களின் கடத்துதல்
மற்றும் விலங்குகளின் சுற்றோட்டம்
நினைவில்
கொள்க
• மூலக்கூறுகள் செறிவு மிகுந்த
பகுதியிலிருந்து செறிவு குறைந்த பகுதிக்கு எவ்வித ஆற்றலின் உதவியின்றி
கடத்தப்படுவது பரவல் எனப்படும்.
• சவ்வூடு பரவல் என்பது ஒரு அரை
கடத்து சவ்வின் வழியாக கரைப்பான் அல்லது நீர் மூலக்கூறுகள் அதன் செறிவு அதிகமாக
உள்ள பகுதியிலிருந்து செறிவு குறைந்த பகுதிக்கு கடத்தப்படுவதாகும்.
• தாவர இலைகளிலுள்ள இலைத்துளை
வழியாக நீரானது ஆவியாக வெளியேறுதல் நீராவிப்போக்கு எனப்படும்.
• சுற்றோட்ட மண்டலம் இரத்த
சுற்றோட்டத் திரவம்,
இரத்தம், நிணநீர், இதயம்
மற்றும் இரத்தக் குழாய்கள் ஆகியவற்றை உள்ளடக்கியது.
• இரத்தம் இரண்டு பகுதிப்
பொருட்களைக் கொண்டுள்ளது. அவை திரவ பிளாஸ்மா மற்றும் அவற்றின் ஆக்கக் கூறுகள்.
• இரத்த குழாய்களுக்குள் இரத்தத்தை
உந்தித் தள்ளும் தசையால் ஆன உறுப்பு இதயம் எனப்படும்.
• இரத்தம் ஆக்சிஜன் மிகுந்த மற்றும்
ஆக்சிஜன் குறைந்த நிலையில் உடலைச் சுற்றி வருகிறது.
• இதயத் தசைகளுக்கு இரத்தம்
செல்வது கரோனரி இரத்த ஓட்டம் எனப்படும்.
• ஒரு முழுமையான இதயத் துடிப்பு என்பது
இதயத்தின் ஆரிக்கிள்கள் மற்றும் வென்ட்ரிக்கிள்கள் சுருங்கி விரிவடைவது.
• இதயத் துடிப்பு துவங்குவதற்கும், முடிவடைவதற்கும்
இடைப்பட்ட வரிசைக் கிரமமான நிகழ்வுகள் ‘இதய சுழற்சி’ எனப்படும்.
• இரத்த அழுத்தமானது, சிஸ்டோலிக் இரத்த
அழுத்தம், டையஸ்டோலிக் இரத்த அழுத்தம். (120mmHg/8ommHg)
என அளவிடப்படுகிறது.
• A, B. AB மற்றும் O ஆகிய நான்கில், ஏதேனும் ஒரு வகை இரத்தம்
மனிதரில் காணப்படும்.
• 1940-இல் லேண்ட்ஸ்டெய்னர் மற்றும் வியன்னர் ஆகியோரால்
Rh காரணி கண்டறியப்பட்டது.
• இரத்தத் தந்துகிகளின் சுவர்களில் உள்ள துளைகளின் வழியாக பிளாஸ்மா, புரதங்கள் மற்றும் இரத்த செல்கள், திசுக்களின் செல் இடைவெளிகளுக்குள் ஊடுருவும் போது நிறமற்ற நிணநீராக உருவாகிறது.
